Asbestos Management Policy
Policy Statement
Loughborough University strive to provide a safe environment for all users of the campus. This includes ensuring that we manage asbestos in a responsible way to encourage best practice and all Departments and Schools to work as one team using a single asbestos policy.
The University shall, through cooperation, aim to remove asbestos where possible, focusing on high risk or deteriorating asbestos. Asbestos shall be encapsulated where it is known but not of immediate risk or circumstances make it impractical to remove.
The University operate a live web based Asbestos Register called Nexgen to ensure that we can provide up-to-date information regarding the location of asbestos within our buildings for the protection of all persons working in or visiting the campus.
Scope
This policy applies to exposure to asbestos arising from all workplace activities. All duties under the Control of Asbestos Regulations 2012 (CAR 2012) apply to the protection of employees, students, and visitors to Loughborough University.
Note: As the Loughborough University London campus buildings were constructed post 2000, no asbestos is contained in any part of the building fabric.
What is Asbestos?
Asbestos is a naturally occurring mineral that has been used widely in construction in buildings around the world. It is split into three types: –
Blue – Crocidolite: which includes Anthophyllite, Actinolite, Tremolite and Crocidolite. These were banned for construction purposes in the United Kingdom 1985.
Brown – Amosite: This was banned for construction purposes outright in the United Kingdom in 1985
White – Chrysotile: This was banned for construction purposes by the United Kingdom in 1999.
It was used in a wide range of areas throughout the construction of buildings over the years until health concerns started to be discovered.
Where Could I find Asbestos?
Asbestos is found in many unexpected places, so it is vital to check the register prior to any works to understand if any asbestos containing materials (ACM) are present. Some examples of where asbestos can be found are listed in Appendix 9.
NEVER ASSUME! ALWAYS CHECK THE ASBESTOS REGISTER! DETERMINE THE LOCATION OF ASBESTOS!
A link to the register is provided below:
Health Issues Related to Asbestos
Asbestos does have the potential to cause harm if damaged or disturbed and there is the potential for a release of fibres that can be inhaled. The three main diseases are: -
- Asbestosis
- Lung Cancer
- Mesothelioma
The diseases can take many years to develop and are often fatal.
Types of Works
Licensed, Notifiable Non-Licensed Work and Non-Licensed Works
The three primary areas regarding working with asbestos are listed below.
- Licensed works which include but not limited to removal of pipe lagging, long term work to asbestos insulation board (AIB), loose insulation removal and removal of sprayed coatings. Work in this category can only be conducted by an HSE licensed and approved contractor and needs to be notified 14 days in advance to the relevant regulatory authority by the removal contractor.
- Notifiable non-licensed work (NNLW) which consists of but not limited to large scale removal of textured coating, minor short duration works, gasket removal, and removal of roof sheets and rainwater products (CAR2012 regulation 3).
- non-licensed works such as asbestos containing toilet cistern removal, work to floor tiles and other areas where the material is bound together in a tight matrix (CAR2012 regulation 2).
What kind of work with ACM can the University Estates team conduct?
There are some works the Estates Department team can conduct subject to having the correct level of competence and equipment to carry this out.
The works are: -
- Notifiable non-licensed work such as gasket removals, removal of textured coatings and short duration works.
- Non-licensed works which may include removing damaged floor tiles removal of asbestos cement products where required.
The Estates team cannot conduct any licensed works without exception; this can only be conducted by specialist licensed contractors.
No School or Professional Services other than Estates are permitted to undertake any asbestos works!
Competence requirements to conduct the works are listed in (CAR2012 regulation 10.)
Requirements regarding training are in Appendix 6.
NEVER CONDUCT WORKS THAT YOU HAVE NOT BEEN TRAINED TO DO!
Roles & Responsibility

Governance structure for management of H&S within Loughborough University - Definitions of Nominated Staff
Duty Holder: COO (senior person responsible)
The Chief Operating Officer (COO) is the Statutory Duty Holder and, as the senior person responsible, has overall accountabilities for all aspects of the management of health and safety within the University organisation.
Designated Person: Director or Dean
A person appointed by Loughborough University who has managerial authority and responsibility for the control of health and safety legislation within their area, they are also responsible for appointing authorised people for compliance subjects within their area.
Duty Authorised Person:
A person, either employed by the University or another organisation, with the required knowledge, training, and experience, appointed by the Designated Person in writing, to take managerial responsibility for the implementation of policy and procedures for a specific area of health and safety legislation. There is a single asbestos DAP for the University: -
- To ensure day to day compliance regarding asbestos.
- To review as necessary the university management plan.
- To assist and offer advice regarding asbestos across all areas of the University.
- To ensure the Asbestos Register is up-to-date.
- To conduct audits of asbestos works as required.
Authorised Person:
A person, either employed by the University or another organisation possessing proficient technical knowledge and having received appropriate training, appointed by the Duty Authorised Person in writing to take responsibility for the Implementation of the policy and procedures as specified of a specific area of H&S legislation.
Estates need to manage ACM shall appoint an Asbestos Authorised Person to ensure ACMs are safely managed.
Competent Person:
The operative / individuals, either employed by the University or another organisation, recognised by the Authorised Person as having the competence to undertake the task and follow the relevant process/procedure. This person undertakes the task at the place of work such as the removal or encapsulation of ACM.
Responsibilities of Schools/Professional Services
At all times, the schools must comply with the Loughborough University Management of Asbestos Policy. Schools will not be expected to manage any asbestos removal works. The schools though should understand regulations that relate to asbestos and ensure that relevant staff have the required level of training to ensure that staff, students, and contractors working in their area are working safely. This will mean relevant staff attending an asbestos awareness course and then conducting an E- learning refresher to ensure that there is a level of understanding regarding work involving ACM’s being conducted in their area, and to understand what to do if asbestos gets damaged.
Duties of Deans of Schools/ Directors of Professional Services
The responsibilities regarding asbestos that come under the Dean of the School/ Director of Professional Services are summarised below.
- To ensure relevant personnel that encounter ACMs understand how to manage ACM’s.
- To appoint an Authorised person within their area of control who is suitably qualified to oversee asbestos awareness.
- To ensure that relevant personnel are aware of the location of ACMs in their area and how to report ACMs in poor condition.
- To inform their staff of ACM works in their area and comply with the contractor’s requirements.
Control of Contractors
Asbestos removal contractors are the responsibility of the Estates Project Manager. It is the responsibility of Directors of Professional Services and Deans of Schools to contact the Estates Project Manager if they have any concerns over the performance of the asbestos removal contractors working in their area.
Training – i.e. Asbestos Awareness
It is the responsibility of the Deans of Schools to ensure that all staff are suitably trained regarding asbestos within their own area to ensure that they have given the relevant information regarding asbestos.
Estates Department Responsibilities Overview
When planning any work on site the potential presence of asbestos should always be considered, and the Asbestos Register consulted. If no information is available, then the presumption must be that asbestos is present and a pre-refurbishment survey should be undertaken either on a general or targeted basis before work commences.
Additionally, prior to any work commencing that has the potential to disturb asbestos containing materials a full risk assessment and method statement must be produced.
As part of the preparation for the work it is necessary to ensure that Estates obtain all the information on the level of training of the staff undertaking the work, to ensure that it is sufficient for the work they are being asked to conduct.
As part of the assurance process, a selection of the risk assessments and method statements will be audited.
When work is physically conducted, it is especially important there is a detailed description of any material removed, together with a full audit trail through risk identification, method statement and removal through to the waste transfer note. This is so the origin of the waste can be traced. The contractor shall provide this information.
The detailed information should be sent through to p.walker@lboro.ac.uk to update the register.
If major works have taken place, then a management survey should always be conducted, and the cost met by the project. This should be conducted through the Handover & Hand back process or within one month of project completion.
In all cases, information post-works shall be collated to allow for accurate updating of the Asbestos Register.
Details of all works that are being planned or carried out that have the potential to disturb asbestos should also be sent through to p.walker@lboro.ac.uk.
The Estates Project Manager has the responsibility to manage the works and to review all documents including Risk Assessments, Method Statements and notifications that must be submitted to the Health and Safety Executive (HSE). The Asbestos DAP Will support the Estates Project Manager to discharge their duties effectively.
(Details are located in Appendix 11)
Schools’ Relationship to the Estates Department
Facilities Services/Development will organise all works that involve ACM’s. The Estates Project Manager shall inform the school of all works that are conducted within their area, especially those that involve asbestos or has the potential to disturb asbestos.
Contractors’ Health and Safety Induction
Contractors working in Schools must have undertaken the Loughborough University Online health and safety induction, a link will be sent out by the Estates project Manager. This should be completed by the contractor and once the questionnaire has been completed a notification is sent through to the Project Manager. Then the Project Manager will issue a contractor pass. This ensures that Loughborough University has the assurance that all contractors have been made aware of the working practices with the aim of protecting our students, staff, and all users of the campus.
Project managers will give the contractor a site-specific induction to ensure they are given all details of the work area and the works they are conducting.
Summary of responsibilities of Schools: -
- Appoint an Appointed Person (AP) in regard to asbestos for their area of control.
- Allocate the necessary resources, both in terms of time and financial re-sources to deal with asbestos within their area.
- Provide the necessary information, instruction, and training to enable staff to perform their job in a safe manner and avoid disturbing ACM.
- Ensure that any matter brought to their attention regarding asbestos is given prompt and appropriate attention.
- Encourage and support the attendance of appropriate members of the Department on relevant internal and external health and safety training events regarding asbestos.
- Consult with the Estates Project Manager to ensure all contractors engaged by the department are adequately supervised and conduct their work in accordance with current legislation.
- To provide all necessary person protection equipment (PPE) to those who work with asbestos.
Asbestos Register
How to access.
The Asbestos Register can be accessed through the NexGen portal with a valid log in using any web capable platform such as computer, iPad/tablet, or phone. A University email address is required to access the system. Contractors have their own access procedure as laid out in the policy.
The register can be accessed via the link below: -
Who has access?
Anyone who has a NexGen log in can access the register. Contractors shall either be provided with a copy of the relevant building asbestos management report be given the specific report number where the fabric of the building is going to be worked on. The contractor should acknowledge receipt of any asbestos documents they are provided with to ensure there is an audit trail for the management of asbestos.
Contractors can be provided with access to the register directly. A link is provided (see below) to a NexGen access guide which can be forwarded to the contractor by the Project Manager to gain valid log for the duration of any works.
Who Manages the Asbestos Register?
The register is controlled and updated by the University Compliance Engineer who is responsible for any additions or alterations that may take place through work conducted on site.
Contact details are given below: -
Where it is stored
The register is a web-based system called NexGen.
Re-inspections
Re-inspections are regularly carried out to ascertain the on-gong condition of our site. These are conducted by competent Licenced contractors. Once completed, they are added to the asbestos register and conduct any remedial actions that may be necessary.
The reinspection documents are generated by the Nexgen System this is in the form Asbestos Management Action Plan this states the location of any asbestos that needs to be inspected. When areas are inspected if the AMAP states a course of action that is clearly not correct this needs to be passed on to the Compliance Engineer and the Loughborough University Asbestos Contractor to investigate and revisit to ensure our records are always kept up to date.
The reinspection’s will follow the –
6- Monthly for High-risk asbestos (i.e. Sprayed lagging and loose pipe lagging)
12 Monthly for lower risk asbestos (i.e. Floor tiles, Ceiling tiles, wall cladding)
The Material score needs to be checked at time of Inspection and register updated accordingly through our Asbestos Contractor
Emergency Procedures
Daytime Work Hours
During work hours of 8am to 5pm, a call should be made to the Loughborough University FM Helpdesk on (01509) 222121 who will notify the relevant people to deal with any asbestos related incident.
Out of Hours
If asbestos is found or damaged out of hours, then a call should be made to Loughborough University Security on 222141 who have a supply of bags and an emergency procedure to follow.
Emergency Bag
In the event of an incident there are emergency bags located within the health & safety Department and there is a bag within the security office which contains emergency equipment. The bag must be checked annually to ensure that the contents are complete and in date.
The Emergency Procedure to follow is listed below: -
- Security Control receives a phone call from a member of staff or contractor, explaining that an asbestos incident has occurred and where the incident has taken place. Security control explain that the emergency grab bag is being taken to the location of the incident and that the contaminated person needs to follow the instructions inside.
- Once in the general location, the Security Officer shall not enter the contaminated area. They shall not make physical contact with the contaminated person. The Security Officer shall place the grab bag in a contamination free area. In practical terms, this may mean leaving the grab bag outside the affected area, depending on individual circumstances.
- The contaminated person collects the grab bag and begins using its contents. The flow chart inside the grab-bag explains what the contaminated person must do. (Appendix 3)
- The Security Officer then secures the area with barrier tape having removed it from the emergency bag prior to leaving it for the contaminated person to prevent people entering the area. and then reports back to Security Control that this has been completed but remains on site to communicate with the contaminated person using a mobile phone or through security control.
- Security control notify the University Health & Safety team through the contact details that are on record who will then take charge of the incident.
Appendix 1 – Abbreviations
AP – Authorised Person
ACM – Asbestos Containing Material
AIB – Asbestos Insulating Board
AMAP- Asbestos Management Action Plan
AMS – Asbestos Management System
CAR – HSE Control of Asbestos Regulations 2012
COO – Chief Operating Officer
DAP - Duty Appointed Person
DCU – Decontamination Unit
FS – Facilities Services
FD – Facilities Development
LU – Loughborough University
PM – Project Manager
PPE - Personal Protective Equipment
Appendix 2 – Contacts
- Facilities Management Contacts
|
Name |
Role |
Department |
Contact |
|
Rob Sparks |
Director of Facilities Services |
Facilities Services |
Tel: 01509 228084 Email: R.J.Sparks@lboro.ac.uk |
|
Seymour Greer |
Maintenance Projects Engineer |
Facilities Services |
Tel: 01509 222129 Email: S.E.Greer@lboro.ac.uk |
|
Dominic Eade |
Building Fabric service Delivery Manager |
Facilities Services |
Tel: 01509 222127 Email: D.eade@lboro.ac.uk |
|
Helpdesk |
|
Facilities Services |
Tel: 01509 222121 Email: fmhelp@mailbox.lboro.ac.uk |
- Facilities Development
|
Name |
Role |
Department |
Contact |
|
Peter Goldsworthy |
Head of Project Delivery |
Facilities Development |
Tel: 01509 635653 Email: p.goldsworthy@lboro.ac.uk |
|
Martin Channell |
Head Of Programme Management Office |
Facilities Development |
Tel: 01509 228071 Email: m.v.channell@lboro.ac.uk |
- Health & Safety Contacts
|
Name |
Role |
Department |
Contact |
|
Neil Budworth |
Health, Safety and Risk Manager |
LU Health and Safety Service |
Tel: 01509 222180 Email: n.budworth@lboro.ac.uk |
|
Mike Haynes-Coote |
Deputy Health, Safety & Risk Manager |
LU Health and Safety Service |
Tel: 01509 222183 Email: M.Haynes-Coote@lboro.ac.uk |
|
TBC |
FM H & S Coordinator |
LU Health and Safety Service |
Tel: 01509 222117 Email: |
|
Paul Walker |
Compliance Engineer and Asbestos DAP |
LU Health and Safety Service |
Tel: 01509 228074 Email: P.Walker@lboro.ac.uk |
- Schools and Selected Professional Services
|
Name |
Role |
Department |
Contact |
|
Simon Fawcett |
Operations Manager |
MEME |
Tel: 01509 227025 Email: s.fawcett@lboro.ac.uk |
|
Norma King |
Operations Manager |
Science |
Tel: 01509 222483 Email: c.n.king@lboro.ac.uk |
|
Tom Carslake |
Operations Manager |
AACME |
Tel: 01509 227206 Email: t.b.carslake@lboro.ac.uk |
|
Adam Crawford |
Operations Manager |
Civil & Building |
Tel: 01509 222639 Email: A.R.Crawford@lboro.ac.uk |
|
Steve Warren |
Operations Manager |
School of Design & Creative Arts |
Tel: 01509 228992 Email: s.r.warren@lboro.ac.uk |
|
Anne Finocchio |
Operations Manager |
Business & Economics |
Tel: 01509 223133 Email: A.Finocchio@lboro.ac.uk |
|
Ruth Casey |
Operations Manager |
SSHES |
Tel: 01509 226359 Email: R.M.Casey@lboro.ac.uk |
|
Judy Billington |
Operations Manager |
School of Social Sciences and Humanities |
Tel: 01509 226094 Email: J.A.Billington@lboro.ac.uk |
- Loughborough University Approved Asbestos Consultant
Lucion Environmental
Unit 5
Cosford Business Park
Central Park
Lutterworth
LE17 4QU
William Vennard
Area Director
Tel 01455 248602
Tel: 07899 792588
Email: william.vennard@lucionservices.com
Paul llewelly
Head of Accounts
Tel: 07730 526919
Email: russell.oreagan@lucionservices.com
Appendix 3 – Reporting of Asbestos Incidents
- Reporting of incident
If after following all laid down procedures there is an incident that involves asbestos, this should be reported immediately to the person supervising the works. The area should be cleared and secured to ensure there is no spread of contamination to other areas. For out of hours issues please see the emergency procedures section. If an incident requires the HSE to be contacted, this is responsibility of the Loughborough University Health and Safety department.
All asbestos incidents and near misses must be reported through the Loughborough University SHE portal.
https://app.uk.sheassure.net/lboro/p/LBU/
- Potential contaminated areas
All buildings where asbestos is present are subject to regular inspections by suitably qualified persons. This will be to monitor the condition of the asbestos based material. If damage is found or dust detected the area should be locked off and labelled and local works teams are notified through a laid down reporting protocol to ensure access is restricted to that area.
A programme should then be put in place by the Facilities Services team to have the area either cleaned and the asbestos damage repaired or preferably removed by a suitably licensed contractor. Wherever possible, the area should be subject to a full environmental clean and air test before the area is handed back to the Loughborough University.
The area will be deemed free of risk of contamination from asbestos on receipt of the asbestos clearance certificate. A communication needs to be sent out to all relevant people who may have a need of access to that area at that point.
If this area is classed as a critical area, such as emergency lift controls etc., an access plan should be put in place which should list the requirements for access under those emergency circumstances.
Once contamination has been identified there should be an expectation of the works being carried out in the shortest time possible considering the needs of ensuring the works are complete.
If in doubt, ask!
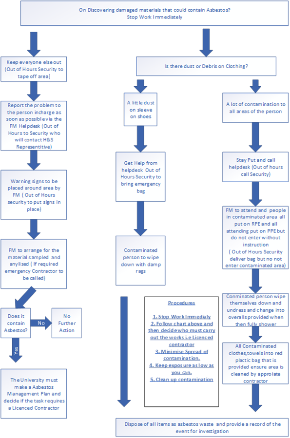
Appendix 4 - Emergency Incident Flow Chart

Appendix 5 - Flow of Records
It is important that we keep all records up to date and allow the free flow of information to ensure all documents are constantly reviewed and updated.
All Asbestos related records from any asbestos works carried out need to be collated and added to the Asbestos register.
For updating the Asbestos Register please send all information to p.walker@lboro.ac.uk
Appendix 6 - Asbestos Labelling Policy Across the Loughborough University Campus
To prevent unnecessary concern regarding ACMs, low risk asbestos in public areas will not be labelled. High risk items such as asbestos boarding will have an asbestos sticker applied. Non-public areas such as plantrooms, will apply asbestos labels to all known asbestos without exception. It is the responsibility of the Loughborough University representative to ensure all people who come in contact with a building which is known to contain asbestos are aware of the labelling policy that is in place.
Where works have been carried out where previous stickers etc. have been disturbed or removed it remains the responsibility of the person who is supervising the works to ensure that all the appropriate warning labels are in place. No work should be signed off unless this has been carried out.
Where asbestos has been removed or a new building has been built there should be No Asbestos labelling applied to remove all doubt when follow up works are carried out, this should be in plant room areas or where there could be a suspicion of asbestos type materials being used across the site. The Information will be recorded also on the main University Asbestos Register, so a building can be designated asbestos free.
This will work in tandem with the gasket labelling policy where a label is put on when gaskets have been changed to confirm the absence of any asbestos material within that area. This should be uniform across site and only where there has been a written guarantee that no asbestos is present.
All projects that are carried out at Loughborough University should have this written in their plan of works that are sent out to contractor at the tender stage that No Asbestos signage will be required on all asbestos free installations to ensure that this forms the backbone of our asbestos management moving forward some examples are shown below.
Example of a ‘No asbestos present’ sticker.
Example of an “Asbestos Present Sticker
Appendix 7 - Training
- Who should receive training?
Training should be carried out at regular frequencies as directed by the University H&S Service and as regulations change. As a guide Asbestos Awareness training should be delivered annually, although this is not a legal requirement, to complete a formal course but is directed by the policy that refreshers are undertaken using Electronic (or E) learning for Asbestos Awareness which is used at the University. All training should be carried out as directed by the training policy.
All new starters where a requirement has been highlighted are required to carry out the E learning Asbestos Awareness course within their first month of employment at the University followed by a formal course within 18 months of employment. The exception to this would be proof of qualification from prior employment, or new Apprentices who will be required to attend a classroom asbestos awareness course at the earliest possible time.
Non-technical staff will receive a toolbox talk as part of the induction process.
The University has a duty of care to demonstrate that we have a full robust management plan in place for the management of asbestos.
Asbestos awareness training is to be aimed at anyone who could encounter asbestos within a building including the following but not limited to the following:
- The person who manages the building
- People who regularly use the building – LU Staff
- Directly employed trades staff
- All general maintenance staffs
- Building caretakers and janitorial staff
- Type of training
Loughborough University has a duty of care to its staff and students to ensure all parties are trained to the level of work they are undertaking. Training is offered as follows:
- Asbestos Awareness
- Notifiable non-licensed work (removal of gaskets etc)
- Licensable work with asbestos
- Management of Asbestos Contractors (aimed at Project Managers)
Directly employed staff of Loughborough University will not be required to carry out licensed works.
While training is deemed necessary, an appointed training provider can be found through one of the following organisations (HSE Managing and Working with Asbestos Regulation 10)
ACAD – Asbestos Control and Abatement Division
ARCA – Asbestos removal contractors association
BOHS – British Occupational Hygiene Society
IATP – Independent Asbestos Training Providers
UKATA – United Kingdom Asbestos Training Association
- Frequency of refresher training
Training will be carried out on an annual cyclical basis as follows:
- Online (induction only)
- Half day taught course
- Three years, on-line refresher training
- Half day taught course
All other training will be carried out as directed by the Control of Asbestos Regulations 2012.
- Contractor training records
Contractors, employed by the University to carry out removal works on our behalf, will be required to have the correct level of competency for the work to be undertaken. The responsibility lies with the relevant Project Manager who should request these records prior to contractors attending site and review them as part of the project process.
So that before commencing any works, contractor competency has been proven.
Contractor competency should be regularly reviewed (at least annually) to ensure that all competencies are in date.
Any contractor found to be carrying out works on site, that do not have the correct level of competency, will be asked to stop work immediately and may potentially be removed from the University approved contractors list. The relevant Project Manager will also be put forward for retraining.
Appendix 8 - Equipment
- Responsibilities for providing equipment
It is the responsibility of the employer to provide all equipment to carry out the task they are being asked to carry out as well as that laid out in current guidance which can be found in the asbestos essential guidance document. This should be in good working order and provided with all relevant service sheets, user instructions to allow safe operation and prevent the release of asbestos fibres.
It is a requirement that all operatives are suitable trained for using any equipment they are required to use and that this training is regularly reviewed.
- Maintenance of equipment
It is the responsibility of all to ensure that all equipment is regularly maintained and inspected to the manufacturer instructions and HSE requirement to ensure it is fit for purpose this will be recorded and always needs to accompany the equipment.
All records for servicing and inspections will be kept in accordance to current guidelines and for duration of time as required by the Loughborough University policy.
Anyone who undertakes maintenance and servicing works to equipment must be competent to carry out that task competencies need to be reviewed before working on any equipment.
- Storage of equipment.
After use the equipment must be cleaned and then stored in a secure lockable location to ensure the equipment is ready for when it is next required. The equipment will not be used for any other works than Asbestos works.
- Personal Protective Equipment PPE & RPE
As with all areas of use for PPE it is to be used and maintained to Manufacturer’s instructions, it needs to be checked for damage and if repairs are necessary these will be carried out as per the maintenance instructions for that piece of equipment. All equipment needs to be cleaned after use.
All PPE that is used should be only worn by the person that it was issued to.
All respiratory equipment needs to be face fitted by a suitably qualified person, at the University all face fit tests are organised by the H&S dept with the cost being passed to the department.
All RPE must be checked Monthly for damage and wear and be recorded on the maintenance form provided by the HSE available from your manager.
Forms need to be returned to the Compliance Engineer and Occupational Health on a quarterly basis.
PPE & RPE are the responsibility of the user to ensure it stored correctly and kept in a suitable location so that it will not be damaged. If damaged new PPE & RPE should be requested.
Appendix 9 - Legislation and Guidance
- General list of Legislation
- Control of Asbestos Regulations 2012
- Health and Safety at Work Act 1974
- Hazardous Waste England and Wales Regulations 2005
- General list of Guidance Documents
- HSE HSG 227 – Managing Asbestos in Premises
- Asbestos Essentials Task Manual
- HSG 143 Managing and Working with Asbestos
- HSG 264 “Asbestos” The Survey Guide
- HSG 210 – Asbestos Essentials
Appendix 10 - Where Asbestos can be found
Asbestos is found in many unexpected places so we should always be aware of the areas that we are working and check the register prior to any works or when in doubt.
Typical areas are listed below:
- Thermal lagging to pipe and duct work
- Windowsills
- Corrugated and flat roofing sheets
- Flue pipes from boilers
- Textured coatings such as Artex
- Embossed wallpaper
- AIB insulation sheet boards which is used most commonly for fire breaks, wall and ceiling boarding and linings of older fume cupboards etc. (Regulation 2 of CAR 2012)
- Fuse carriers in electrical fuse boards
- Gaskets used in flange connections
- Vinyl floor tiles
- Sprayed Limpet fire proofing
- Asbestos cement ducting sometimes found in fume cupboards
- Reinforced plastic and resin composites such as some toilet cisterns
The list above is for illustration only and is not a full narrative of the only area’s asbestos can be found.
All the relevant information regarding building fabric is contained in the Loughborough University Asbestos Register.
NEVER ASSUME! ALWAYS CHECK THE REGISTER!
Appendix 11 - Decision Flow Chart

Appendix 12 - Loughborough University Procedures
- Procedure for notifying HSE
Loughborough University have a process in place where all licensed works are notified to the HSE for internally carried NNLW this will be the FS Manager in charge of the works, or the designated contractor employed to carry out the works. Licenced works need to be notified by the contractor carrying out the works. This enables a full audit trail of the works. This is done within the requirements of the 14-day HSE notification procedure.
- Overview of LU Procedures
- If the existing Asbestos Registers or any Asbestos Register produced from any Refurbishment and Demolition Asbestos Survey indicate the presence of Asbestos Containing Materials within or adjacent to the proposed work site, the Project Manager in charge of any proposed work shall, as part of the Risk Assessment for the work, determine if the Asbestos Containing Materials are likely to be disturbed in the course of the work or if it is in a hazardous condition. The DAP for asbestos should be contacted at walker@lboro.ac.uk when work is being planned to carry out work that has the potential to disturb asbestos.
- The Project Manager shall then take the following course of action:
- Find an alternative means of undertaking the work without disturbing the asbestos. Regardless of any other alternative approaches, where any asbestos containing material is found to be in a hazardous condition, it should be dealt with in accordance with Control of Asbestos Regulations 2012.
- To produce a safe system of the work prior to work commencing, the employer must firstly undertake a suitable and sufficient risk assessment which should include a full and detailed method statement which needs to be approved by the Project Manager. To ensure that any permits that are required are considered, including the new asbestos permit when implemented.
- Where individual items incorporating, or suspected of containing, asbestos containing materials are removed, such as gasket materials or fibre caulking; such materials shall be handled by suitably trained FS staff or specialist contractors working on their behalf and stored securely in the FS Yard by safely double bagging it until appropriate disposal is arranged by a specialist waste contractor or it is removed from site as part of contractor works and full documentation provided so the Asbestos Register can be updated.
- Any appointed consultant shall provide a written plan of work and obtain competitive quotations from approved asbestos removal contractors for consideration by the Project Manager. The appointed contractor may need to give fourteen days’ notice of any proposed work to the Health and Safety Executive. There is an internal requirement to make the Asbestos DAP aware of all works by email at p.walker@lboro.ac.uk that have the potential to disturb asbestos this will be in writing.
- An order shall be placed by the Project Manager or their authorised line management with the most suitable contractor and the asbestos consultants shall be appointed to monitor the works and undertake all necessary air monitoring or four-stage clearance procedures in accordance with The Control of Asbestos Regulations 2012. A permit to work with asbestos will be required for all works being carried out. Facilities Services have their own internal processes in place. No work shall be undertaken until it is ascertained whether ACMs are present, without exception. - However, if asbestos is encountered during any work, either be-cause the survey was incomplete or the information contained within the Asbestos Registers was found to be incorrect, the Project Manager shall follow the procedure described in both Paragraphs 1 & 2 above.
- Other than by competent asbestos operatives during planned removal works, should Asbestos Containing Materials be disturbed during any work, regardless of whether fibres are released, the immediate work area shall be evacuated and made safe by the operative or Contractor, in conjunction with the FD/FS line manager or Project Manager. The Health, Safety and Risk Manager or the Health and Safety Coordinator and the Asbestos DAP should also be contacted. A flowchart for dealing with such unplanned exposures is given in Appendix 3.
- In all cases where Asbestos Containing Materials are discovered or removed, this information shall be passed on to the Compliance Engineer to amend and update the appropriate Asbestos Register either through the handover and hand back process or within 1 month of works being completed which is sooner.
- It is a requirement that after works are completed, an updated management survey is carried out as part of the scheduled process for completion. This is a requirement of the Handover and Hand back process and should form part of the project plan. The inspection report will be reviewed by the Compliance Engineer for updating of the register. As part of the normal process, re-inspections are carried out by Facilities Services to ensure that no works are required due to damage to the asbestos product. If no damage is found, the reports need to be sent to the Compliance Engineer whose duty it is to update the register with this information.
If damage is found, then this needs to be passed to Facilities Services or the relevant Facilities Development Project Manager, so the relevant manager can contact a suitably licensed asbestos company to carry out any remedial works where necessary once works are complete the records need to pass to the Compliance Engineer to be recorded in the Asbestos Register.
When major works take place, it will be necessary to have a re-inspection survey carried out within 1 month of completion of the project, so the site Asbestos Register is kept up to date and to verify all records are correct.
- Disposal of ACM
Asbestos waste derived from works that are carried out on the Loughborough University buildings will be dealt with in accordance of current HSE guidelines as listed in HSE L143 Regulation 24.
At Loughborough University, all asbestos waste from non-licensed works and non-notifiable licensed works is to be placed in a sealed asbestos waste bin located within the Facilities Services yard. This is for Loughborough University direct labour works team only. All contractor waste from projects and other works is to be managed by the contractor.
All transactions regarding the disposal of asbestos will produce a waste consignment note which is the responsibility of the Project Manager. This is to be passed on to the Compliance Engineer to be added to the Loughborough University Asbestos Register and needs to be kept in accordance with the University’s record keeping policy.
Disposal documents
The University will ensure that all asbestos waste that is disposed of will be fully documented. Any waste taken from site will require a consignment note of which the University needs to keep a copy for not less than 3 years but also in accordance with the requirement to keep 40 years of records with all the information provided to have traceability of the waste.
The University’s up to date hazardous waste code can be obtained from the Loughborough University Environmental Department. University Campus Hazardous Waste code: –
(AAA843 & School of the Arts NYG675)
(University Carriers Licence – CBDL 9501)
Work Plans
Before any work that has the potential to disturb asbestos, a full plan of work will be submitted to the Project Manager in charge of the works containing but not limited to: –
- The duration of any works
- The nature of any works
- The location and full address of where the works are taking place
- All equipment required
- A list of PPE to carry out the works
- A list of work procedures showing each stage of the works to prevent the spread of asbestos
- The location of decontamination area and a plan show the route to and from that area
- Emergency procedures
- Follow up works if further remedial works are required
No work can commence without a full written plan. This needs to be communicated to the people carrying out the asbestos removal works and a copy available on the work site at all times.
Funding
Asbestos related works are to be funded as follows: -
- When feasibility studies for a project are undertaken, the Asbestos Register shall be consulted and the costs of any asbestos related works required shall be included in the project, irrespective of who is funding the project. A refurbishment and demolition asbestos survey may be required, and costs associated with additionally identified asbestos containing materials may also have to be considered.
- Where Facilities Services projects are being undertaken, the cost of related asbestos works shall be included therein. If Asbestos is found after the works have commenced then a request needs to be made to the Facilities Services Director apart from works undertaken on behalf of the Campus Services or departmental specific work, in which case suitable authority for additional funding should be sought from the appropriate departmental authority.
- Where asbestos is discovered after a development project has commenced, a supplementary request for funds needs to be made to the Facilities Development Director apart from works undertaken on behalf of the Campus Services or departmental specific work, in which case suitable authority for additional funding should be sought from the appropriate departmental authority.
- Where asbestos is discovered whilst undertaking routine maintenance, funds shall be obtained from the Facilities Services asbestos specific budget allocation.
- Where asbestos is discovered during work on departmental equipment, such equipment should be rendered safe whilst suitable funding is obtained from the Head of Department.
- PPE
There is an expectation that any contractor employed to work on the Loughborough University campus will provide all the appropriate PPE to their staff carry out the works they are requested to carry out it is also their responsibility to ensure that all PPE should be worn. This should be listed on the Risk Assessment Method Statement that is provided for the work they are carrying out and this will be monitored by the Project Manager having the work carried out. It is also open to audit by the Health and Safety team.
Appendix 13 - Record Keeping
- Training Requirements.
All asbestos related training records will be reviewed on a bi-annual basis by the Asbestos DAP and the H&S Training Co-ordinator across the University to ensure that all records are: –
-
- Current i.e. in date
- Relevant to the task they are carrying out
- To ensure all new starters are trained appropriately
This does not limit the more regular review and audit of training records to ensure compliance is maintained.
It is the responsibility of line managers to ensure all training in their team is kept up to date.
If in doubt, ask!
- Location of records
Historic records are stored within the H&S workspace, accessed by authorised staff. Current records are available via NexGen portal.
- How long are records kept?
All asbestos health records shall be retained for not less than a period of 40 years in accordance with Regulation 22 in HSE L143.
- Waste Licences
Loughborough University has a duty of care to ensure compliance in regard to licensing. All organisations (this includes the University itself) that carry out asbestos works must have a valid licence; this can be verified by using the following link: -
https://environment.data.gov.uk/public-register/view/search-all
- Personal Protective Equipment (PPE) Records
Records should be kept regarding the maintenance of PPE in accordance to the Loughborough University policy for a period not less than 40 years.
All records regarding face fit of masks need to be kept in the employee’s employment file and need to be available for inspection and review by Occupational Health at any time.
There is an expectation that a process will be in place to ensure annual re-fit testing is carried out for all staff carried out in asbestos works.
We need to ensure a copy of the manufacturer’s instructions are available this will give information of checks that should have been carried out.
The following records should be kept: –
-
- Face fit test records
- Inspection records
- Maintenance records
- Defect records
These should be kept on site for a period of not less than 5 years for inspection by the enforcing authority.