Making use of Diagnostic Questions
Dr Colin Foster
26 November 2019
The first LUMEN Events that took place over the last two weeks focused on formative assessment and diagnostic questions were led by Craig Barton and were exciting and really inspiring CPD (click here for slides and click here for a guide to Eedi). Two comments afterwards from participants were:
“I just wanted to say that I am buzzing. Today was awesome. I've already been on diagnostic questions and have started to write an action plan.”
“The session was absolutely fantastic, can't wait for the next one!... I can't wait to put the ideas into practice.”
 
        
      
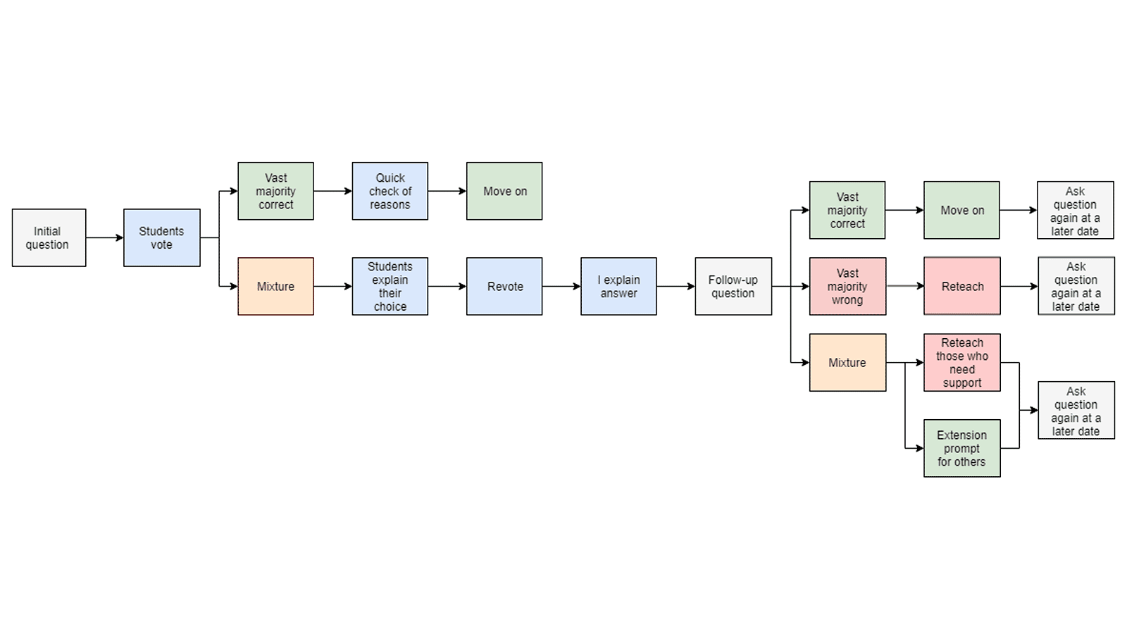
    In these Events, Craig outlined the thousands of completely free multiple-choice mathematics questions which are available on https://diagnosticquestions.com/, and which are suitable for any class or topic in the curriculum. He also shared this flow diagram, showing how diagnostic questions might be used most effectively in the classroom to support formative assessment:
Once a class are used to the way this works, Craig explained that asking a diagnostic question, voting, discussing possible reasons for each answer and then voting again can all be completed in less than 2 minutes. This means that diagnostic questions can be used repeatedly during a lesson, whenever the teacher feels that it is appropriate.
Craig shared 5 golden rules (see below) for writing diagnostic questions and stressed the CPD benefits of teachers writing questions together, as well as making use of the ones already available on the website:
Craig’s Five Golden Rules for Diagnostic Questions
- They should be clear and unambiguous
- They should test a single skill or concept
- Students should be able to answer in less than 30 seconds
- You should learn something from each incorrect response without the student needing to explain
- It is not possible to answer the question correctly whilst still holding a key misconception
Playing ‘Guess the misconception’ on your own or with colleagues can be a great activity for department meetings that really deepens insight into how students think.
We know that standalone CPD days are generally much less effective than sustained CPD, and so the vision for LUMEN is that we work on putting the ideas from each Event into practice in between Events. So, the ‘homework’ from Event 1 is to try out the use of diagnostic questions with one or more of your classes. See what works well and also what difficulties you encounter. Come back to the next Event (12 March in Loughborough; 19 March in London) ready to talk about your experiences, and we will spend some time then discussing what happened and supporting one another in implementing these ideas. Dave Hewitt, from the Mathematics Education Centre here at Loughborough, will lead Event 2, where he will be addressing the intriguing issue of “When to tell and when not to tell”. Please sign up if you haven’t already: https://www.lboro.ac.uk/services/lumen/events/spring-conference/ and spread the word among colleagues.
Colin Foster
Director of LUMEN (Loughborough University Mathematics Education Network)
Reader in Mathematics Education, Mathematics Education Centre, Loughborough University
